Familie de Ghier
Wapenboek Gelre
Het Wapenboek Gelre dateert uit de jaren 1395-1402 en betreft een verzameling van circa 2000 getekende familiewapens uit heel Europa. De wapentekeningen zijn van de hand van Claes Heynensoon, die als Heraut van Gelre de geschiedenis is ingegaan.
Het boek is van grote cultuurhistorische waarde en bevindt zich in de Koninklijke Bibliotheek van België. Het is nu in zijn geheel gedigitaliseerd en voor iedereen is er nu de mogelijkheid om het online door te bladeren via deze link: https://uurl.kbr.be/1733715.
Landrechten:
Landrecht
BETEKENIS & DEFINITIE
Geldend recht op het platteland, dat wil zeggen buiten het gebied van een stad. De inhoud van dit landrecht wordt voornamelijk bepaald door wat krachtens gewoonte als recht ervaren wordt.
Daarbij gaat het vaak om regels die ooit vastgelegd zijn in rechterlijke uitspraken of die steunen op ooit gemaakte afspraken tussen de rechtsgenoten. De regels van het landrecht hebben zowel op het publiek- als op het privaatrecht betrekking. In de provincie Groningen had oorspronkelijk eigenlijk elke streek zijn eigen landrecht. Als uitvloeisel van het bevel, dat keizer Karel V in 1531 liet uitgaan, tot optekening van het gewoonterecht in zijn Nederlandse gebieden (het homologatie-bevel), werd rond 1555 het landrecht van Westerkwartier, Hunsingo en Fivelingo, het Ommelander landrecht, opgetekend. Na de Reductie (1594) werd dit landrecht op last van de Staten van Stad en Lande aangepast (‘gereformeerd’) en vervolgens in 1601 gedrukt en uitgevaardigd: Landrecht van Hunsingo, Fyvelingo, ende het Westerquartier of ook wel Dat nye Land-recht (meerdere malen gedrukt). Het Landrecht der Beide Oldambten, het Oldambster landrecht, werd in 1618 met toestemming en goedkeuring van de stad Groningen gedrukt en uitgevaardigd.
Het was niet alleen van toepassing in het gebied van het Klei- en het Wold-Oldambt, maar ook in het rechtsgebied van Sappemeer. Het Selwerder landrecht, dat gold in het Gorecht, werd pas in 1673 met toestemming en goedkeuring van de stad Groningen gedrukt en uitgevaardigd onder de titel Landt-recht des Gerichts van Selwerdt. Het landrecht van Westerwolde of Westerwolds landrecht, dat oorspronkelijk van 1470 dateert, werd in 1566-1567 opnieuw vastgesteld. Pas in de loop van de 17de eeuw werd het gedrukt.Al deze landrechten verloren hun gelding officieel in 1809, toen bij het Wetboek Napoleon ingerigt voor het Koningrijk Holland werd bepaald, dat alle oude ‘wetten en ordonnantiën’ met betrekking tot het burgerlijke recht bij de invoering van het wetboek hun kracht zouden verliezen. De strafrechtelijke bepalingen waren buiten werking gesteld bij de invoering van het Crimineel Wetboek voor het Koningrijk Holland per 1 februari 1809. In werkelijkheid golden de regels van de landrechten nog tot de invoering van de Franse Code civil (1811).
Source:
- https://www.ensie.nl/encyclopedie-groningen/landrecht
- https://nl.m.wikipedia.org/wiki/Aan_het_Volk_van_Nederland
Wapenboek Beyeren
Burchtheer
1) Baron 2) Kasteelbewoner 3) Kasteelheer 4) Kastelein 5) Slotbewoner 6) Slotheer 7) Slotvoogd
Schepenen
Aangewezen of gekozen bestuurders en rechters in een middeleeuwse stad.
baljuw
rechtsgeschiedenis: Middeleeuwen: rechterlijk ambtenaar die de landsheer vertegenwoordigde. Hij presideerde de Hoge Vierschaar, ...
baljuw
baljuw zelfst.naamw. ambtenaar binnen het stadsbestuur, veelal belast met de rechtspraak
Baljuw
1) Ambtman 2) Bestuursambtenaar 3) Drossaard 4) Drost 5) Eertijds justitieambtenaar 6) Hoofdschout 7) Kerkbewaarder 8) Landdrost 9) Landrechter 10) Meier 11) Oud beroep 12) Rechter 13) Rechterlijk ambtenaar 14) Schout 15) Stadsschout 16) Voormalige justitieambtenaar 17) Vroeger rechtelijk ambtenaar
Heer
Het woord heer werd in het verleden gebruikt om een priester aan te spreken. Ook werd deze titel meegenomen in de naamgeving; als een priester een buitenechtelijk kind had verwekt, en dat kind gebruik [..]
Heer
- man Dames en heren , van harte welkom op dit galaconcert.
- deftig persoon
- belangrijk persoon De hoge heren hebben besloten dat er 100 mensen ontslagen moeten worden. [..]
Heer
De heer of vrijheer, soms ook wel vrouwe of vrijvrouwe, was in het ancien régime de heerser van een heerlijkheid. Hij was doorgaans een leenman van het landsheerlijke gezag boven hem.
Heer
Heer, m. (-en), God, de Eeuwige; God de Heere; onze lieve -, God; de groote -, de sultan van Turkije; (kaarts.) koning, harten -; meester, wie is hier -? den - NN., den -en NN., (adres); het gebed des [..]
Priester
1) Bedienaar des woords 2) Bedienaar van de outaars 3) Beoefenaar van rituelen 4) Beroep 5) Bewaker 6) Biechtvader 7) Celebrant 8) Deken 9) Geestelijke 10) Godsdienstleraar 11) Herder 12) Katholiek geestelijke 13) Katholieke geestelijke 14) Kloosterling 15) Marabout (Frans) 16) Offeraar 17) Pastoor
Ridder
rid·der de; -s 1 m (hist) lid vd stand van adellijke, bereden strijders 2 m,v lid ve ridderorde (2) 3 m rang in de Ned. Adelstand
Ridder
1) Adellijk persoon 2) Adellijke rang 3) Adellijke titel 4) Adellijke titulatuur 5) Amadis 6) Bereden strijder 7) Bewapende ruiter 8) Bier(soort) 9) Caballero 10) Chevalier 11) Dapper strijder 12) Dappere strijder 13) Edele 14) Edelman 15) Edelman met een lintje 16) Galant persoon 17) Galante heer 18) Iemand van adel
Ridder
[ruiter] - Een ridder (een woord afgeleid van "ruiter") was in de middeleeuwen een bereden en bepantserde soldaat (ruiter). Ridders behoorden tot de adellijke klasse en voor niet-adellijke mannen was het vrijwel onmogelijk de ridderslag te ontvangen. In de hoge en late middeleeuwen werden de concepten van ridderlijkheid en ...
Ridder
[ridderorde] - De graad van Ridder, in samenhang met een graad in een specifieke ridderorde altijd met hoofdletter geschreven, is een rang in een ridderorde of ridderlijke orde. In de oudste orden, de kruisvaarders- en hospitaalorden van de 12e eeuw, orden, was sprake van een gemeenschap van ridders, bereden edellieden, die...
ridder
man die is opgenomen in de ridderstand (middeleeuwse elite) vb: hij werd na zijn heldendaad tot ridder geslagen
ridder te voet zijn [niets meer hebben]
ridder
oorspronkelijk een bereden en bepantserde soldaat (ruiter) die de ridderslag ontvangen had.
Ridder
Een man die tot ridder is geslagen, is geridderd en hoort daardoor tot de ridderstand. Het gaat om een symbolische slag met het ontblote zwaard. Dat wordt hierbij plat gehanteerd om te voorkomen dat de ridder maar één arm overhoudt. En dat zou niet handig zijn, want de heer, waaraan de...
Rentmeester
Een rentmeester is een functie die is ontstaan in de feodale tijd (de Middeleeuwen) waar het landgoeden van de aristocratie en de landerijen, heerlijkheden en kastelen van de Adel beheerd werden als zij zelf niet aanwezig waren of niet bezig wilden zijn met het dagelijkse beheer van hun gronden.
Rentmeesters bestaan ook in onze moderne tijd nog steeds. Rentmeesters werken tegenwoordig niet langer enkel voor vermogende particulieren of families, maar ook bedrijven die hun onroerend goed willen laten beheren en ontwikkelen. Over het algemeen zijn de breed opgeleide vastgoeddeskundigen de ideale kandidaat om zich dagelijks bezig te houden met grondbeleid, overdracht van eigendom, pacht, erfpacht, onteigening, vestigen van zakelijke rechten, schadevergoeding, waardering van vastgoed, fiscale aspecten, juridische aspecten (zoals illegaal grondgebruik en verjaring), planologische vraagstukken, bestemmingswijziging en gebiedsontwikkeling, waarbij er altijd gedacht wordt aan de lange termijn. Dit in tegenstelling tot makelaars die vaak snel een deal willen closen en dan naar de volgende klant over gaan.
Wil je bijvoorbeeld een kasteel kopen en deze door de jaren heen laten ontwikkelen dan kan je beter kiezen voor een rentmeester dan een makelaar.
 
                    armiger (wapendrager; ridder)
Judges 9:
1Samuel 14:
“Come on, climb right behind me,” Jonathan said to his armor bearer, “for the LORD will help us defeat them!”
13 So they climbed up using both hands and feet, and the Philistines fell before Jonathan, and his armor bearer killed those who came behind them.
17 “Call the roll and find out who's missing,” Saul ordered. And when they checked, they found that Jonathan and his armor bearer were gone.
1Samuel 16:
1Samuel 17:
1Samuel 31:
But his armor bearer was afraid and would not do it. So Saul took his own sword and fell on it.
6 So Saul, his three sons, his armor bearer, and his troops all died together that same day.
2Samuel 23:
1Ch 10:
5 When his armor bearer realized that Saul was dead, he fell on his own sword and died.
1Ch 11:
Patrilineality, also known as the male line, the spear side or agnatic kinship, 
is a common kinship system in which an individual's family membership derives 
from and is recorded through their father's lineage. It generally involves the inheritance of property, 
rights, names or titles by persons related through male kin.
A patriline ("father line") is a person's father, and additional ancestors, as traced only through males.
Cognati / cognates / female patrilineal
Agnati / agnate(s) / male partilineal
Source:
In heraldry, an armiger is a person entitled to use a heraldic achievement (e.g., bear arms, an "armour-bearer") 
either by hereditary right, grant, matriculation, or assumption of arms. Such a person is said to be armigerous. 
A family or a clan likewise.
De zussen Auwrijn:
Otto Pieck is gehuwd met Christina Auwrijn
Adriaan de Cocq van Delwijnen is gehuwd met Hillegond van Auwrijn
Dirck Hillebrantsz de Ghier is gehuwd met Aleid (Aeltgen) Auwrijn
Adriaen die Cock van Delwijnen, schepenen in Zuilichem, 1563 augustus 30. 1 charter
Source:
- http://www.bankvanzuilichem.nl/lijst.php?l=last
- http://www.gahetna.nl/archievenoverzicht/pdf/NL-HaNA_2.21.115.ead.pdf
Dirck Hubertszn. van Auwrijn en N.N.van Huesden 
Het echtpaar kreeg twee dochters, Christina en Aleijdis.
- Christina was beleend te Brakel, in 1538, 1544 en 1556, alsmede met twee waarden en het daarbij horend visrecht te Zuilichem, in 1538, 1544 en 1556. Zij overleed voor 1580 en huwde, Otto Pieck, burgemeester van Zaltbommel, overleden na 1544 (zijn wapen: in zilver, een kruis van keel).
- Aleydis huwde Dirck Hillebrantsz. de Ghyer (zijn wapen: in azuur, drie gieren van zilver, twee en één geplaatst). Zij werd op 22 oktober 1564 begraven in de St.Maartenskerk te Zaltbommel, zo ook Dirc, op 27 januari 1585. Zie: collectie Van Hassel, map A/B, SAB.
Source:
Wapenalbum Bommelerwaard
P.v.d.Zalm: 2007.
Nr. auwr/ 139. AUWRIJN, JOHAN DERICKSZN. VAN
Heer van Drakenburg (1482) en tollenaar van de tol te Hedel.
* Wapen: twee ringen, vergezeld van een lelie; een linksboven en een
onder in het veld; een vrijkwartier, waarin een naar rechts gewende
vogel. Het familiewapen van zijn echtgenote (Tengnagel): in azuur,
een kruis van goud; zie onder deze naam in dit album.
* Bron: Johan Derickszn. van Auwrijn, was een zoon van Derick en NN.
Deze Derick had vermoedelijk een zus, Aleijdis van Overrijn (is Auwrijn ?), die huwde met
Johan de Cock van Opijnen (overleden in 1392).  (Deze informatie klopt niet helemaal)
Source:
Specificatie (rode nrs.):
NB Druk: Nijhoff, Gedenkwaardigheden VI 2, 1407.
328
Brief van hertog Karel aan deken en kapittel van Sint-Maarten te Zaltbommel betreffende de vervulling van de 
door de dood van meester Hendrik Auwrijn open gevallen kanunniksprebende. 
Met akte van presentatie door de hertog aan de proost van Arnhem van meester Johan Vanraedt tot deze prebende, 1526.12.22. Minuten. 2 stukken. Geliasseerd geweest.
4496 Rekeningen van onder andere Hilbrant de Ghier en Johannes Fischer van uitgaven voor soldij van lijfwachten van de hertog, 1495-ca. 1505. 1 band
N.B. De rekeningen zijn niet afzonderlijk beschreven. "Rekenynge der truwanten angaende opten 12 in aprill anno etc. primo ind geslaten 7 augusti eodem anno" (fo. 1). Er zijn bladen uitgesneden. i
4559 Rekeningen van de rentmeesters Peter die Ghier en Derick Aureyn van ontvangsten in de Bommeler- en Tielerwaarden, de ambten Beesd, Rhenoy, Acquoy en Heerewaarden, en van uitgaven, met rekening van Peter die Ghier van de ontvangst van compositiepenningen in Driel, 
Rossum en Heerewaarden en van uitgaven, 1492.03.25-1496.07.13. 1 band i
4496 Rekeningen van onder andere Hilbrant de Ghier en Johannes Fischer van uitgaven voor soldij van lijfwachten van de hertog, 1495-ca. 1505. 1 band
N.B. De rekeningen zijn niet afzonderlijk beschreven. "Rekenynge der truwanten angaende opten 12 in aprill anno etc. primo ind geslaten 7 augusti eodem anno" (fo. 1). Er zijn bladen uitgesneden. i
0001 Graven en hertogen van Gelre, graven van Zutphen
Inventaris
4. Financieel beheer
4.1. Rekeningen
N.B. Eventuele bijlagen bij rekeningen zijn in beginsel geplaatst bij de betreffende rekening(en).
4.1.3. Rekeningen 1492-1543
4.1.3.1. Rentmeesters
4.1.3.1.2. Rekeningen betreffende hofhouding en algemeen bestuur
N.B. Zie voor de bekostiging van de hofhouding en dus het bestuur in het algemeen ook de rekeningen van schat- en accijnsmeesters, landrentmeester en lokale functionarissen en rentmeesters. Die kunnen gegevens over het hof en dus het centrale bestuur bevatten.
4.1.3.1.2.2. Diverse rekeningen
4496 Rekeningen van onder andere Hilbrant de Ghier en Johannes Fischer van uitgaven voor soldij van lijfwachten van de hertog, 1495-ca. 1505. 1 band
N.B. De rekeningen zijn niet afzonderlijk beschreven. "Rekenynge der truwanten angaende opten 12 in aprill anno etc. primo ind geslaten 7 augusti eodem anno" (fo. 1). Er zijn bladen uitgesneden.
Datering: 
1495-ca. 1505
Omvang: 
1 band
Volgende
Mijn Studiezaal: Favoriet of een notitie maken 1 t/m 20
1
Ga laatste wijziging 21-04-2020, 1 gedigitaliseerd, totaal 43 bestanden
4559 Rekeningen van de rentmeesters Peter die Ghier en Derick Aureyn van ontvangsten in de Bommeler- en Tielerwaarden, de ambten Beesd, Rhenoy, Acquoy en Heerewaarden, en van uitgaven, met rekening van Peter die Ghier van de ontvangst van compositiepenningen in Driel, Rossum en Heerewaarden en van uitgaven, 1492.03.25-1496.07.13. 1 band i
Toon details van deze beschrijving (109 bestanden)
Afgehoord 1496.07.24 (fo. 103 en 104; vgl. ook fo. 115-120, gedeeltelijk doorgehaald). De katernen liggen los in de omslag; een aantal ervan was uit elkaar geraakt en verkeerde in wanordelijke toestand. De samenstelling der afzonderlijke katernen is zo goed mogelijk gereconstrueerd en voorzien van een doorlopende foliëring. De oorspronkelijke volgorde van de rekeningen en andere stukken in deze band kon niet meer worden vastgesteld.
Specificatie:
a) Rekening van Peter die Ghier en Derick Aureyn, 1492.03.25-1493.07.13 (fo. 1-17).
NB Op fo. 1 afschrift van de akte van aanstelling van beide rentmeesters, 1492.
b) Duplicaat van de rekening als beschreven onder (a) (fo. 19-34).
NB Niet geheel identiek. Op fo. 37 volgt een opsomming van de goederen die de hertog als onderpand gesteld heef voor de rentebetaling aan Willem van Gent wegens de van deze gekochte heerlijkheid Oijen (zie de koopakte in inv.nr. 4799, fo. 2-4; druk: Nijhoff, Gedenkwaardigheden VI 1, 46).
c) Rekening van Peter die Ghier, 1493.07.13-1494.07.13 (fo. 45-52).
d) Rekening van Peter die Ghier, 1494.07.13-1495.07.13 (fo. 52-58).
e) Duplicaat van de rekening als beschreven onder (c), 1493.07.13-1494.07.13 (fo. 59-72).
NB Niet geheel identiek. Op fo. 59 aangetekend "Reservetur pro domino". Klein formaat.
f) Duplicaat van de rekening als beschreven onder (d), 1494.07.13-1495.07.13 (fo. 79-90).
NB Niet geheel identiek. Op fo. 79 aangetekend "Reservetur pro domino".
g) Rekening van Peter die Ghier, 1495.07.13-1496.07.13 (fo. 99-103).
h) Rekening van Peter die Ghier van de ontvangst van compositiepenningen in Driel, Rossum en Heerewaarden, en van uitgaven, 1495 (fo. 38-43).
NB NB Met resumptie van de ontvangsten en uitgaven en berekening van het slot (fo. 43). Compositiepenningen zijn gelden betaald voor afkoop van rechtsvervolging.
i) Lijst van restanten van rekeningen van de rentmeester (Peter die Ghier) over de jaren 1492-1495 (fo. 105 en 106).
NB Komen gedeeltelijk ook voor op fo. 113.
j) Legger van de hertogelijke inkomsten in Zaltbommel, de Bommeler- en Tielerwaarden, Beesd, Rhenoy en Acquoy, (eind 15e eeuw) (fo. 107-112)
k) Fragment van een opgave van de ontvangst van verpachte hertogelijke goederen in de Bommeler- en Tielerwaarden, (einde 15e eeuw) (fo. 125)
NB Betreft alleen Beesd.
MAIS-(M)DWS is een product van DE REE archiefsystemen BV
meer informatie over MAIS-(M)DWS
Adriaan de Cocq van Delwijnen, voornoemd, geh. met Hillegonda van Averijn, gest. 1538, dochter van Dirk en N. van Heusden; hunne dochter Adriana de Cocq van Delwijnen, huwde met Dirk van Beest van Renoy en hun zoon Johan de Cocq van Delwijnen, beleend met Delwijnen in 1533, dijkgraaf van den Bommelerwaard; hij komt op de eerste riddercedul van het hof wel voor, doch is niet verschenen doordien hij te Zalt-Bommel woonde; hij overl. 1550, en was eerst geh. met Hadewich van Gieselaar en daarna met Anna de Ruyter. Uit het 1e huw. werden vijf, uit het 2e twee kinderen geb.:
1e Adriaan de Cocq van Delwijnen, die volgt;
2e Hildegonda de Cocq van Delwijnen, geestelijke te Dael;
3e Catharina de Cocq van Delwijnen, geh. met Albert van Hoogwoud, Heer tot Tuyl;
4e Dirk de Cocq van Delwijnen, geh. met Catharina Vaeck Dirksdochter, bij wie kinderen, doch onbekend;
5e Willem de Cocq van Delwijnen, die volgt na zijn' broeder Adriaan de Cocq van Delwijnen;
6e Gijsbert de Cocq van Delwijnen, geh. met N. van Meerten, uit wie eene dochter Geertruyd de Cocq van Delwijnen, geh. met Johan van Holsteyn en
7e Aert de Cocq van Delwijnen, waarnemend richter van Wageningen ; hij komt voor op land- en kwartierdagen 1580-84, in de ridderschap van de Veluwe 1586-1598, en is geh. met Maria Mom, weduwe van Evert Dunnewalt en dochter van Johan en van Anna Pieck. Hun zoon Johan de Cocq van Delwijnen, compareert in de ridderschap 1607-1614, was gehuwd met Sebastiana van Bommel, bij wie een zoon Aart de Cocq van Delwijnen, en hunne dochters waren Anna de Cocq van Delwijnen, in 1620 non te Nijeklooster en Elizabeth de Cock van Delwijnen, gehuwd met N. van Kessel de Bye.
Hendrick Pieck (van Beesd), heer van Tienhoven en het Blauwe Huis te Beesd, geboren rond 1480, overleden vóór 1544, zoon van Otto Pieck (zie X-a) en Johanna van Vianen.
Hendrick had een relatie met Marya Corstensdr, waaruit:
- 
Otto Pieck, geboren rond 1500. Otto is getrouwd met Christina Auverijn. 
- 
Gijsbert Pieck, geboren rond 1501. Gijsbert is getrouwd (1) met Mechteld van Tuyl van Bulkenstein, dochter van Willem van Tuyl van Bulkenstein en Maria de Groef van Erkelens. Gijsbert is getrouwd (2) met Wilhelmina van Scherpenzeel, dochter van Otto van Scherpenzeel en Theodora van Weerdenburg. 
Source:
- http://users.skynet.be/andre.both/genealogie_both_nl_ut/genea_middeleeuwen/pieck1-01.htm#XI-a
- http://users.skynet.be/andre.both/genealogie_both_nl_ut/genea_middeleeuwen/pieck1-01.htm
Gemeente Driel
Brontype boek
Deelnummer 0708
Registernaam 10 RK Doop 1680-1730; Trouw 1681-1730 (DTB-0708)
Code DTB-0708
Periode register 1680-1730
Pagina 3
Diversen 30.07.1681 Baptisata Anna filia legitima Henrici van Wagtendonck et Catharinae Seijmes. Susceptor Petrus Corstiaense.
Plaats doop Driel
Datum doop 30-07-1681
Kind Anna
Kind geslacht v
Vader Henrici van Wagtendonck
Moeder Catharinae Seijmes
Ondertrouw 6.3.1653, huwelijk 20.3.1653, bruidegom Evert Evertsen, jonge man van Hiern,
bruid Aeltghen Diericksen, weduwe van Jan van Isendoorn.
Gemeente Heerewaarden
Archiefnummer 198
Deelnummer 1001
Registernaam NH Doop 1640-1768; Trouw 1653-1769; Overlijden 1653-1659, 1745-1748; Lidmaten 1642-1766; Aanstelling predikant 1640; Aanstelling onderwijzers 1643-1652; Benoeming ambtsdragers 1640-1767;Notulen kerkenraad 1662-1768 (DTB-1001)
Code DTB-1001
Periode register 1640-1769
Pagina 73
Diversen Geproclameert den 10.04.1659 Jan Aerts van Isendoorn weduwnaar van Anneken Corstens en Neeltgen Jans van Herewaerden j.d. [De datum is de datum van huwelijks aankondiging].
Plaats trouw Heerewaarden
Datum trouw 10-04-1659
Bruidegom Jan Aerts van Isendoorn
Eerdere vrouw Anneken Corstens
Bruid Neeltgen Jans van Herewaerden
Trouwinschrijving Mariken Jans Egons de Cock en Corsten Janssen, 09-02-1612
Register: 
NH Doop 1609-1612, 1618; Trouw 1609-1619; Lidmaten 1609-1618 (DTB-1920)
Gemeente: 
Zaltbommel
Periode register: 
1609-1619
Plaats Ondertrouw: 
Zaltbommel
Datum ondertrouw: 
09-02-1612
Bruidegom: 
Corsten Janssen
Bruid: 
Mariken Jans Egons de Cock
Voornaam: Mariken
Patroniem: Jans Egons
Tussenvoegsel: de
Achternaam: Cock
Diversen: 
9 february [1612] Corsten Janssen van Renoy en Mariken (Jans) Egensdochter de Cock.
Bladzijde: 
25vz
Toegangsnummer: 
3198 Doop-, trouw-, begraaf- en lidmatenregisters van de Bommelerwaard, (1303) 1590 - 1810 (1949)
Inventarisnummer: 
1920
Gemeente Heerewaarden
Archiefnummer 198
Deelnummer 1001
Registernaam NH Doop 1640-1768; Trouw 1653-1769; Overlijden 1653-1659, 1745-1748; Lidmaten 1642-1766; Aanstelling predikant 1640; Aanstelling onderwijzers 1643-1652; Benoeming ambtsdragers 1640-1767;Notulen kerkenraad 1662-1768 (DTB-1001)
Code DTB-1001
Periode register 1640-1769
Pagina 125
Diversen In 00.11.1665 geproclameert Jan Aertszn van Isendoorn weduwnaar en Heyltien Dircxs van Mil. Attestatie gegeven om te trouwen op Andries den 09.12.1665. [De datum is de datum van afgifte van de attestatie te Heerewaarden].
Plaats trouw Sint Andries
Datum trouw 09-12-1665
Bruidegom Jan Aertszn van Isendoorn
Bruid Heyltien Dircxs van Mil
Gemeente Heerewaarden
Archiefnummer 198
Deelnummer 1001
Registernaam NH Doop 1640-1768; Trouw 1653-1769; Overlijden 1653-1659, 1745-1748; Lidmaten 1642-1766; Aanstelling predikant 1640; Aanstelling onderwijzers 1643-1652; Benoeming ambtsdragers 1640-1767;Notulen kerkenraad 1662-1768 (DTB-1001)
Code DTB-1001
Periode register 1640-1769
Pagina 116
Diversen Den 04.03.1666 gedoopt t kint van Jan Aertszn van Isendoorn genaemt Aert.
Plaats doop Heerewaarden
Datum doop 04-03-1666
Kind Aert
Kind geslacht mannelijk
Vader Jan Aertszn van Isendoorn
Wapenalbum Bommelerwaard
P.v.d.Zalm: 2007.
Nr. balv/ 182. BALVEREN, ADRIAAN (Zeger) VAN
* Wapen: (naar ik aanneem): in zilver, drie kolven in een rek c.q. beladen met twee dwarsbalken (zijn
vader Johan zegelde met genoemd wapen in 1438; zie onder zijn
naam in dit album. Het familiewapen van zijn echtgenote (Van de
Poll): in goud, een dubbele adelaar van keel; zie eveneens onder
deze naam.
* Bron: Adriaan was een zoon van Johan van Balveren
en Johanna van Herlaer van Meerwijck (overleden in 1467). Hij
wordt na de dood van zijn vader in 1450 beleend met het tiend te
Rumpt en komt in 1460 een riddercedul van de Bommelerwaard voor. Na de dood van zijn moeder in
1467 wordt hij beleend met een huis en hofstad te Delwijnen. Adriaan huwde Adriana van de Poll, een
dochter van Zeger en Johanna van Weerdenburg. Hij overleed in 1473 en Adriana in 1494. Het
echtpaar kreeg twee kinderen: 1. Adriana van Balveren; zij huwde 1e N. van Zwijffel en 2e Arnt de
Cock van Delwijnen de jonge, in 1458 schepen in de Hoge Bank van Zuilichem, weduwnaar van N.
van Loon (zie onder deze naam in dit album); 2e
. Jan van Balveren; onder nadere na de dood van zijn
vader in 1473 beleend met het huis en hof te Delwijnen, die hij in 1486 overdraagt aan Johan de Cock
van Delwijnen Arntszoon. Jan huwde in 1481 Belia van Varick, een dochter van Johan van Varick tot
Wijenrode en Margriet van Isendoorn (zie eveneens onder deze naam). Zie: het HB.1879, pg.5-8.
Wapenalbum Bommelerwaard
P.v.d.Zalm: 2007.
Nr. balv/ 188. BALVEREN, JOHAN VAN
Beleend met huis en hofstad te Delwijnen (1436); schepen van Zalt-
bommel in 1438.
* Wapen: drie kolven in een rek, naar rechts ge-
richt. Zijn beschadigde zegel van 14 november 1438 toont dit wapen,
zij het, dat de kolven niet onder de tweede dwarsbalk doorlopen; het
randschrift vermeldt deels nog zijn naam. Het wapen van zijn echtgenote (Van Herlaer): in zilver, een beurtelings gekanteelde dwarsbalk van keel.
* Bron: Johan van Balveren werd als erfgenaam van zijn vader
Evert in 1436 beleend met huis en hofstad te Delwijnen, waaraan hij zijn
vrouw tocht. Hij zegelde met genoemd wapen, samen met Aleid van Meerten, de weduwe van Hendrik van Overrijn, in 1438. Op 21 oktober 1441
werd hij beleend met het tiend te Rumpt en lijftochtte hij op die zelfde dag
“Johanna van Herlaer van Marwiick, sinen echte ende wittaftige wive” (de
NL.1918. kol.179). Het Necrologium van de St.Maartenskerk, te Zaltbommel vermeldt: “is overleden de eerwaardige man Johannes de Herlaer,
ridder, voor wiens memorie zijn dochter Joffer Johanna, echtgenote van
Johannes de Balveren, het Kapittel gegeven heeft …” (pg.145 achterzijde, 2e kolom, St.Nicolaas Bisschop, 6 december). Johan van Balveren overleed in 1450 was dus gehuwd met Johanna van Herlaer
van Meerwijck, overleden in 1467 en een dochter van Johan en Johanna van Merwede. Het echtpaar
kreeg twee kinderen: Adriana; zij huwde 1e
. N. van Zwijffel en 2e
. Arnt de Cock van Delwijnen de jonge, schepen in de Hoge Bank van Zuilichem en schatmeester van Zaltbommel, Bommeler- en Tielerwaard; en Jan, die na de dood van zijn vader Johan in 1473 beleend werd met het huis en de hofstad te Delwijnen. Zie de HB.1877, pg.5-9. Op 14 november 1438 zegelden Johannes van Balveren en Heinricus Mommers, als schepenen van Zaltbommel (het zegel van Heinricus is verloren gegaan); zij oorkonden op die datum, dat Christina, weduwe van Heinricus Teetsen, zoon van Johannes Goede, aan Heinricus Goede, zoon van genoemde Heinricus Teetsen, voor 50 pond verkocht heeft de akten van 1369, etc. zie: het archief Heusdense Cisterciënzerkloosters, inv.nr.537 (Inventaris Van Bavel,
ord.praem, nr.649, pg.309), RAB. In “Drie middeleeuwse notariële protocollen”, door mr.Caspar van Heel (1982), nr.87, wordt te Zaltbommel genoemd: Johannes de Balveren, gebeneficieerd in de kapel van Delwijnen, de dato 18 juni 1533.
Source:
Het Kasteel van Heusden.
In de ruimte, welke ten noorden door de Maas, ten oosten en ten zuiden door de Meiery van den Bosch en ten westen door het Land van Altena omgrensd wordt, liggen ruim tienduizend bunders laag bouwland bevat, die het hoofdbestaan verschaffen aan een bevolking van nagenoeg 15000 zielen, over een kleine stad en zeventien dorpen verspreid. Ofschoon noch die stad, noch de daar om heen gelegen vlas-, hennep-, en hopvelden den reiziger veel bekoorlijks of merkwaardigs aanbieden, by den geschiedvorscher en by den dichter wekt de aanblik daarvan herinneringen op, die niet van belangrijkheid ontbloot zijn, al ware het maar om de wisselingen, welke de streek ondergaan heeft. Maakt zy thands een deel uit van de Provincie Noord-Brabant, en onder Napoleon van het Departement der Monden van den Rijn, in 1801 was zy in tweën gesplitst en voor de helft by Brabant, voor de wederhelft by Holland ingedeeld geweest, na vijf d’halve eeuw lang tot dit laatstgenoemde en vroeger een geruimen tijd tot het eerstgenoemde Gewest behoord te hebben. Die streek is nog heden ten dage bekend onder den naam van het Land van Heusden: die stad is Heusden: die dorpen zijn Engelen, Vlijmen, Honsoirt of Onsenoord, Hedikhuizen, Herpt, Oud-Heusden [4]en Baardwijk, die van ouds den naam van »bovendorpen,” Heesbeen, Genderen, Doeveren, Drongelen, Eethen, Meeuwen, Babyloniënbroek, Veen, Wijk en Aalburgh, die den naam van »benedendorpen” dragen. Etc.......Etc.......Etc....
Source:
Vidimus van de verbondsbrief tussen de edelen en steden
van het kwartier van Nijmegen en de andere kwartieren, 1436
Wij Burgermeisteren Scepenen ende Rait der Stat van Nymegen / Doin kont / allen luden ende bekennen / dat wij op datum diss brieffs gesien hebben ende hoeren lesen enen verbontsbrieff / der Riddere knechte ende Stede / des vyerdels van Nymegen / gantss gheve ende ongecancel
liert / inhaldende van woerde to woerde als hier na gescreven steet / Wij Johan here tot Culenborch ter Leck etcetera / Derick van Bronchorst here tot Batenborch ende Anholt / Johan van Arckell here tot Hoeklem / Johan here tot Broichusen tot Weerdenberch ende tot
Amerzoyen / Derick van Bylant Ridder / Reynalt here tot Oy / Johan van Groesbeke here tot Hoemen tot Malden ende tot Beeck / Willem van Drueten / Johan van Benthem here tot Spaldorpp / Johan van Rossom heren Johanssoen / Bertolt van Gent here tot Luenen / Bal
tasar van Buren / Ott van Asperen van Vueren / Ott van Bylant / Gijsbert van Ranwick / Willem van Ysendaren Alertssoen, Rutger van Galen / Willem van Galen / Arnt van Apelteren / Johan van Apelteren / Seger vanden Poll / Herberen van Oy here tot Balgoy, Johan
van Oy/ Johan van Rossom / Gerit van Rossom gebroidere / Werner van Puyflic / Goessen van Vauderick / Gerbrant van Beesde / Gysbert die Kock / Johan vander Borch / Gijsbert van Galen / Jacop van Ambe / Willem Hencke / Gerit van Marwick / Johan Tengnagel van
Marwick gebroideren / Derick van Lent / Johan van Lent / gebroideren / Johan die Ruter / Roeloff die Ruter / Henric die Ruter / gebroideren / Willem Myllinck / Baers van Delfft, / Gerit vander Lawick / Beernt Hackfoirt / Johan van Arpe / Floris van Mekeren / Willem van Heze /
Derick van Driell / Wolter van Baex / Henric Boll / Sander van Welij / Johan van Welij / Brant Spaen / Henric van Brienen / Johan van Heze / Johan van Doernick / Steven van Doernick / Johan van Zandwick / Henric van Huessen / Jorden van Wije / Sander van
Dodenwerde / Gerit Trant / Johan van Oywick / Johan van Bemmell / Albert van Bemmell / Ott van Boninghen / Gadert van Boeninghen gebroideren / Gerit Baers van Ewick / Derick van Weze / Evert vander Borch / Arnt Ganzeneb / Henric Ganzeneb gebroideren / Arnt vander Waden / Johan van Machgeren Henrixsoen / Henric die Beyer / Sweder van Henghen / Gelis Steynken / Gerit van Buderick ende / Johan Kyevit / knapen inden vyerdel van Nymegen geseten / Ende wij Burgermeisteren Scepenen ende Raide der Stat van Nymegen / En[de] wij Burgermeisteren Scepenen ende Raide / der Stede / Zaltbomel / Tiell / Grave / Leyerdam / Maesbomel ende Gent // Doin semelic kont / Alsoe als wij mitten Ridderen knechten ende Steden der anderre drier vyerdele des lants van Gelre / onsen genedigen here van Gelre / Twe cedulen
overgegheven hebben Inhaldende punten / die voer sijnre genaden landen mercliken gaende sijn alsmen die the recht ende uyt gueder meyninghen verstaen wille, welke punten der eenre Cedulen hier na bescreven volghen ende die ander Cedel solden onss heren genaden bese-
gelen / Ten yersten / dat enen ygeliken / leenrecht / lantrecht / Statrecht / ende dijckrecht geschie ende wedervaeren ter / stede daer hij geseten is / ende daer sich dat geboert, enen ygeliken na sinen lantbrieven / leenrechten lantrechten Statrechten ende dijckrechten / ende dat oick hier
en boven vanden here noch van sinen Amptluden gheen antast will noch gewalt gedaen en werde / an den ondersaten slants van Gelre / ende hier malcanderen truweliken bijstendich in the wesen / als sich dat na uytwijsinghe des verbonts geboert / Item dat onse ge ,,
nedige heere / sijn straten veylich halde ende doe halden / Ende weert zaike dat ymant daerenboven die straten schinden off roefden et weer to water off to lande / dat dat onss heren genaden richten / mitter gheenre guede inden lande van Gelre off inder grascapp
van Zutphen geseten / die dat doen / off die ghene huysen haven off ophalden diet doen / ende daer onsen genedigen here off sinen amptluden / bystendich in the wesen / op dat die ondersaten slants daer aff onbelast bliven / ende dat oick dat nyet vergheven en werde mer
an die ghene diet doen als vurscreven is / soe gericht werde / als sich dat geboirt / op dat andere exempel ende spiegel daer an nemen / Item dat onse genedigen here ernstlic doe bestellen / dat gheen coeplude / off ymant die gheen vyant en sijn uyt sinen landen Sloten ende
Costen gevangen noch geroeft werden ende soe wes daer aff geschiet is uyt S'hertoigenraide / off anders uyt onss genedigen heren landen ende slaten, dat dat sonder vertoch weder gericht ende die gevangen coeplude quytgescholden werden / Item dat onse genedige here
geenrehande lande Slate Stede Renthen / guede noch gulde / die hij had off verkregen heeft / nyet en versette / verpande / vercope / ewech gheve / noch anders in gheenrewys afhendich en make buten Raide weten ende wille sijnre Ritterscapp ende hoeftstede / gelyck
sijn genaden in sijnre yerster ontfanginge ende huldinghe / den hoeftsteden hoechlic dat gelaeft ende besegelt hebben / Item soe onse genedige here / in sijnre huldinghe / hoechlic gelaeft heeft / dat / he mit sijnre Ritterscapp ende vyerhoefsteden / eens werden sall eenre
munten / daer yn he na oeren guetduncken sall doen slaen golt ende silveren gelt / dat dat soe geschie / ende dat / dat oick nyet gelicht en werde buten oeren weten ende guetduncken / Item soe die hertoige van Cleve als vander gebreken wegen wesende tusschen onsen
genedigen here ende oen / sich verbaden heeft / na uytwijsinghe der brieve / die hij den Steden geseynt heeft // soe dunckt / den Steden redelick ende geboerlic wesen / dat onse genedige here dat laet uytdragen werden na ynhalt der twyer heure verbuntenisse / want
daer claerlic in gescreven steet woe men dat uytdraigen sall / Item dat die ondersaten slants van Gelre die mit malcanderen to schaffen hebben / oer gebreck vorderen mitten leenrecht lantrecht off Statrecht ter stede daer sich dat geboert / sonder bede roeff off brant
deen den anderen te doen / ende oick sonder ennige andere rechtvorderinge / buten lants daer omb the doenoff the laten geschien / Item soe wat Amptlude / van onss heren wegen gesett werden off gesett sijn / dat die den lande in elken horinck / ter stede daer sich dat geboert ende
gewoenliken is / sweren soelen mallick landrecht te doen / alsoe wael als sij den here sweren / ende soe wes daer aff ergent nyet geschiett en is dat dat noch geschie / Item dat onse genedige here in elken horinck der lande daer des noetgeboert / ommers ten mynsten
eens des Jaers clare / off alsoe ducke als des noet is / ter stede daer sich dat geboert / Ende want men dan der Cedulen ende punten vurscreven ende der gebreken die wij hebben an onss heren genaden ende hoen in schriften overgelevert sijn / gheen uytdracht teser tijt gekrigen en kan
woe wael voell dachfarden dairomb gehalden sijn tot onser alre groten cost ende schaide/ Soe bekennen wij mit desen apenen voer brieve onss ende voer onse nacomelinge/ dat wij mitten Ritteren knechten ende steden der lande van Gelre ende der Graschapp van Zutphen / geloeflic over
komen ende eensworden sijn / als offt zaike weere dat Got verbiede/ dat onse genedige here den zaiken ende punten na uytwijsinghe der Cedulen vorscreven ommer nyet nagaen en wolde / die gebreken die nu sijn off namaels gevallen muchten / in sijnre machten wesende aff te doen
ende voert anders als die Cedulen begripen/ dat wij asdan sijnre genaden in ghenen zaiken hoen angaende to dienste noch to willen wesen en soelen / tertijt toe ende alsoe langhe dat den zaiken nagegaen sij / ende die gebreken aff gedaen als vurscreven is / off dat die mit gonsten
off mit vuegen nedergelacht sijn / Beheltlic doch dat verbont / dat die Rittere knechte ende Stede voertijts gemaict hebben in sijnre machten te bliven / Ende ommer altoes onsen genedigen here te doen / des wij sijnre genaden schuldich sijn te doen / gelijck dat selve verbont
uytwijst dat sijn genaden mede belieft ende bestedicht hebben / Beheltlic oick off onss heren genaden yemant beden to dienen/ dat onss ende desen zaiken off onsen leenrecht lantrecht off Statrecht / nyet tegen en ginghe / dat mallich dat doen mach onverbrak ende onge
menct / deser tegenwordigen verbuntenisse / Voert soe is men overkomen / offt zaike were / dat onse genedige here sijn amptlude/
[1e deel zin bij vorige tekstblok] off ymant anders van sheren wegen / boven recht ennich gewalt deden / off dat / inden lande ennich overtast off gewalt geschieden / wen dat quame off woe
sich dat makende wurde daer Got voer sij / dat men asdan die ghene die dat deden ende oer guet in wat horinck / off steden men die off oer guet betreden kan / antasten ende halden sall / thent tertijt dat sij dat gericht ende gebetert hebben / Ende in wat horinck vanden vyer
vyerdelen slants van Gelre des noetgeboerden / die sall ende mach dat den anderen verkundigen / ende daer toe soelen die Rittere knechte ende Stede / der andere vyerdelen dient verkundicht ende daeromb angeropen wurden terstont den anderen gevolgich sijn / den hulpe ende bystant the doen
mallich op sijns selfs cost / ende welke verkundinge geschien sall / an der neester hoeftstat / ende die hoeftstat dat voert an der Ritterscap ende anderen Steden / ende daer aff nyet aff te laten die zaiken en weren yerst ten eynde / ende tot goider behoerliker uytdracht comen / ende
soelen ende willen malcanderen truwelich ende geloeflich / bystendich ende gevolgich daer yn wesen / Ende off daer ennige zaiken off gescheften in gevyelen van doitslaige wondinge off der geliken / dese zaiken to wederstaen / dat die ghene dien dat geboerde / daer onbelast aff
wesen ende bliven soelen / Ende off ymant et weer die here sijn Amptlude off ymant anders van sheren wegen in vorderinge enniger broeken als van desen stucken sich daer yn werpen off mengen wolden /
[eerste stuk van zin in vorige tekstblok] dat soelen die Rittere knechte ende Stede malcanderen eendrechtlic ende ge
loeflic uyt helpe draigen / dat gelikerhant te wederstaen / mallich op sijns selfs cost ende in alre maten als vurscreven is / mede is verdedinght / weert zaike dat ennich Ritter / knecht off ander man weer die dis nyet volgen noch mede believen en wolde / die en solden des
yersten verbonts / noch dis tegenwordigen verbonts / nu voert an nyet genyeten noch vander Ritterscap ende Steden verantwert werden / Voert offt zaike were dat der segelen desen brieff togescreven een off meer hier an nyet gehangen en wurde, off dat der segele hier
an gehangen een off meer gequest off gebraken wurde / Oick off dese selve brieff natt gaterich rasurich off vleckich were off wurde / dat en sall desen brieff nyet argeren krencken noch vicieren / mer hij sall allikewael wesen ende bliven / in all sijnre volcomenre
macht gelijck off hij mit gueden gantsen segelen volsegelt weer / ende gheen ander vicium / lack noch hijnderniss en hedde / Alle punten dis voirscreven briefs ende ellic punte besunder hebben wij Rittere ende knechte soe wij all semelic voirgenoempt staen / Ende wij Burgermeistere 
Scepenen ende Raide der Stede / Nymegen / Zaltbomel / Tiell / Grave / Leyerdam / Maesbomel ende Gent / voirgenoempt voer onss ende onse nacomelinge / gesekert ende gelaeft sekeren ende gelaven In goiden trouwen bij onser eren / ende an malcanders hant tastende / lyflic over den
heyligen gesworen / onder malcanderen vast stede ende onverbrecklic te halden / ende daer tegen nyet te doen te doen doen noch te geschien laten van onser wegen in gheenrewijs heymelic noch apenbaer sonder all argelist / Ende hebben des to orkonde onse ende onser
Stede segelen / an desen brieff gehangen ende doen hanghen / Gegeven Int Jaer onss Heren dusent vyerhondert Sessendedertich des dijnxtdaiges na belaken paisschen / In orkonde der waerheit dis vidimus ende transumpts. voirscreven / Soe hebben wij Burgermeisteren
Scepenen ende Raide der Stat van Nymegen voirscreven / onser Stat segell an desen tegenwordigen vidimusbrieff doen hanghen / Gegeven Int Jaer onss heren dusent vyerhondert sessendedertich Op des heyligen Cruys Avont Exaltacion ..
REGEST
Burgemeesters, schepenen en raad van de stad Nymegen geven een vidimus van de verbondsbrief van 17 april 1436. De verbondsbrief is een overeenkomst tussen Johan, heer tot Culenborch, ter Leek etc. en andere ridders en knapen in het kwartier van Nijmegen, en burgemeesters, schepenen en raden der steden Nijmegen, Zaltbommel, Tiel, Grave, Leerdam, Maasbommel en Gent 
Gegeven int jaer onss Heren dusent vyerhondert sess ende dertich op des Heyligen Cruys' avont exaltacionis. 
Oorspronkelijk inventarisnummer 1153.
Het zegel van de stad Nijmegen is verloren.
Datering:13 september 1436
Informatie over afbeelding of scanx
Informatie over afbeelding of scan
Download deze scan als jpg
Source:
- https://regionaalarchiefrivierenland.nl/archieven?mivast=102&mizig=435&miadt=102&milang=nl&mif1=3371515568&mizk_alle=1436%20kwartier%20van%20Nijmegen%20en%20de%20andere%20kwartieren
- https://regionaalarchiefrivierenland.nl/archieven?mivast=102&mizig=210&miadt=102&micode=0001&milang=nl&mizk_alle=van%20benthem&miview=inv2
11-04-J.366. Schepenen: Johannes de Werva en Mylo Fey
Universis presencia visuris Nos Johannes de Werva et Mylo Fey scabini in Zautbomell
notum facimus protestantes quod coram nobis Johannes Coec et Johannes de Tijell tamquam provisores
mense sancti spiritus de Zautbomell vice et nomine dicte mense sancti spiritus vendiderunt en optulerunt
pro duobus millibus librarum denariorum legalium eisdeem ut fatebantur persolutis tria jugera et duo hont
terre sitas in jurisdictione de Zautbomell In des Vriesen Hoeve inter Ludolphum Johannis et Mar-
tinum Helle Item tria jugera terre sitas ibidem Op die Zymorghe? Weijde inter Gerardum Zewout
et Ghiselbertum Hac Item duo jugera et viginti virgatas terre sitas ibidem In die Stoppelhoeve
inter Canonicos ecclesie Zautbomelense et heredes dominum Petri Ghier Item duo jugera et unum hont
terre sitas ibidem In die Rijt? inter Johenni van den Sloet et Lambertum Henrici Greven Item duo
et dimidiem jugera terre sitas ibidem In die Loe inter dominum Gerardum Maelghijs presbyter... et heredes
dominum Godefridi de Tuel Item duo jugera et octo virgatas terre sitas ibidem In die Speelwart
inter Lambertum Henrici Greven et Petrum de Tijel. Johanni Moliart Theoderici in allodio sine
censu et aggere hereditarie possidendam Et Johannes Coec et Johannes de Tijel tamquam provisores dicte
mense sancti spiritus de Zautbomell vice et nomine dicte mense sancti spiritus dicte terre renun-
ciaverunt Promittentes facere renunciare omnes qui dicte terre de jure renunciare tenentur Promit-
tentes eciam warandiam facere Johanni Moliart Theoderici predicto super terra predicta per annum et
diem ut juris est adversus omnes juri comparere volentes Et deponere omne plegium quod voirplicht
dicitur de eadem Nostrarum testimonio litterarum Datum anno domini Mº CCCº sexagesimo sexto sabbato
post diem pasche
Datum anno domini CCC sexagesimo sexto sabbato post diem pasche
Gezien het 300 jaar van zesenzestig week Na een dag Pasen
Marge R:
In die Loe ende
andere plaetsen
XV mergen
Transfix.
Aanhangend: 25-07-1366
Bron: Cartularium van het Groote Bommelsche Gasthuis (f. 56 / scan 88)
Schepenen: Johannes de Werva en Mylo Fey
Je zult de aanwezigheid van ons Johannes de Werva en Mylo Fey scabini in Zautbomell zien
wij maken aan de protestanten bekend dat vóór ons Johannes Coec en Johannes de Tijell als leveranciers optreden
in de maand van de heilige geest verkochten en kochten ze van Zautbomell de beurt en naam van de genoemde maand van de heilige geest voor tweeduizend pond wettelijke denarii, hetzelfde als wat ze hadden afgesproken om drie acres en twee honts te betalen land gelegen in de jurisdictie van Zautbomell In des Vriesen Hoeve tussen Ludolph Johannis en Mar-
tinum Helle Ook drie hectare grond daar Op die Zymorghe? Weijde tussen Gerardus Zewout
en Ghiselbert Hac Ook twee hectare en twintig meter land dat daar lag in de tijd van Stoppelhoeve
tussen de kanunniken van de kerk van Zautbomelense en de erfgenamen van Peter Ghier, eveneens twee hectare en één hont het land dat daar ligt Op de dag van Rijt? tussen Johnenni van den Sloet en Lambert Henrici Greven Ook twee
en een halve hectare land dat daar lag Op de dag van Loe tussen de heer Gerardus Maelghijs presbyter... en erfgenamen
heer Godefrid de Tuel Ook twee hectare en acht meter land lag daar in de tijd van Speelwart
tussen Lambert Hendrik Greven en Peter de Tijel. John Moliart Theoderic in allodion zonder
de volkstelling en de dijk die door erfenis zal worden geërfd En John Coec en John de Tijel als genoemde aanbieders
opnieuw in de maand van de heilige geest van Zautbomell en in de naam van de genoemde maand van de heilige geest in het genoemde land beloofde om de Promisers afstand te doen doen van al degenen die door het recht gebonden zijn afstand te doen van het genoemde land ze proberen ook een bevel uit te vaardigen aan de bovengenoemde John Moliart Theoderic over het bovengenoemde land voor een jaar en dag omdat het de wet is tegen iedereen die bereid is voor de wet te verschijnen en elke belofte neer te leggen die voirplicht is er wordt gezegd van hetzelfde getuigenis van onze brieven, gegeven in het jaar van de Heer Mº 300, de zesenzestigste sabbat na een dag pascha
De schepenen
Op 8 december J.327 geeft Reinald, graaf van Gelre, landrechten aan de ingezetenen van Zaltbommel, Bommelerwaard en Tielerwaard.
Zie Nijhoff, Gedenkwaardigheden, deel 1, Nº 215, pag. 214.
Daarin staat dat de schepenbank was samengesteld uit 8 van Zaltbommel, 4 van de Bommelerwaard en 4 van de Tielerwaard.
Dus in totaal wel 16 schepenen.
In principe besluiten de 8 schepenen van Bommel, maar als zij dat niet kunnen dan worden die van de Bommeler- of Tielerwaard geraadpleegd.
Elke schepen dient over minstens 40 morgen land te beschikken in het betreffende gebied.
Als gevolg van de opsplitsing in 1335 veranderden enkele zaken.
De schepenbank bestond vanaf dan uit 8 schepenen, waarvan jaarlijks op St. Nicolaasdag (6 dec.) 4 schepenen wisselden.
Dus een schepen kon maximaal 2 jaar aaneen aanblijven. De eis van grond werd minder: elke schepen diende minimaal 16 morgen land in het gericht te bezitten.
Een andere eis was "In een en dezelfde Stoel ende Gerichte mogen niet gelyk Schepenen wesen Vader en Soon, nogte Schoonvader en Schoonsoon of twee Gebroeders". Een belangrijk gegeven voor wie familierelaties onderzoekt!
De opvolging van schepenen is ook informatief omdat dit vaak van vader op zoon ging en dus een maat is voor het overlijden van een schepen.
De schepenen mogen in twee van de vijf gerichten Zuilichem, Driel, Tuil, Deil en Zaltbommel tegelijkertijd schepen zijn. De schepenen mochten ook in twee van de vijf gerichten richter zijn, echter niet in dat waarin zij schepen waren.
De namen van de schepenen zijn te vinden in de geplaatste akten.
Er is onzekerheid of wel alle juridische kwesties voor de schepenbank werden afgehandeld.
Het lijkt er op dat sommige (strafbare) kwesties werden afgehandeld door naburen onderling.
Want er bestaat een intrigerende notitie van circa 1525 waarin dat laatste werd verboden door hertog Karel.
In het Hertogelijk Archief, inv. 1732, vinden we onder nr. 1878, punt 4, een aantekening betreffende een aanschrijven aan ambtman, richters, ridderschap en schepenen in Bommeler- en Tielerwaard dat het landrecht voortaan voor richter en twee schepenen dient plaats te vinden en niet voor enige naburen, omdat dit minder aan boeten oplevert.
De boetes op 'breuken' zoals overtredingen toentertijd werden genoemd, waren net als tegenwoordig een bron van inkomsten.
Daar staat tegenover dat hoewel van de schepenbank van Zaltbommel de oudste signaten beginnen in dec. 1525, er wel afschriften van de jaren daarvoor bewaard zijn (zie deze website) en er ook signaten zijn van de bank van Tuil vanaf 1494.
Dus het lijkt onwaarschijnlijk dat in die periode alle kwesties buiten de schepenbank om werden afgehandeld.
Ridder
BETEKENIS & DEFINITIE
Ridder, lagere edelen, vrije en halfvrije mannen die tegen betaling als krijgsheer of raadsheer voor hun vorst werkten en daarvoor doorgaans niet, zoals in het → leenwezen gebruikelijk was, met een landgoed werden beleend. Zij werden in het huis van hun heer gevoed en fungeerden voor hem als strijders te paard.
Vanaf de 12e eeuw vertoonde het feodale stelsel (→ feodalisme) gebreken, doordat → vazallen zich als vorsten gingen gedragen en de plichten jegens hun leenheer niet nakwamen. Een stabiele geldeconomie zorgde voor een verschuiving van `belening' naar `betaling'. De klasse van de ridderschap steeg in aanzien, onder andere door toedoen van de Kerk, die ridders nodig had voor de → kruistochten, zodat ook vertegenwoordigers van de hoge adel zich bij deze groep aansloten.
In Duitsland symboliseerde het omgorden van het zwaard (Schwertleite) en het overreiken van wapens de aanname in de ridderstand. In Frankrijk werd men tot ridder geslagen met het plat van het zwaard of met de hand (ridderslag); aan dit ritueel werd in de loop van de tijd de voorkeur gegeven. Een man kon tot ridder worden geslagen als gevolg van heldhaftig gedrag in een veldslag of bewezen diensten.
Van een eigenlijk ridderwezen kan men sinds de 11e eeuw spreken. Er ontstond een afzonderlijke ethiek van het ridderwezen.
Als ridderidealen golden ondermeer trouw aan de heer, moed, bescherming van hulpelozen, dienst aan de christenheid en de Kerk. De economische opbloei en contacten met een hoogstaande cultuur (de islam) door de → kruistochten, zorgden aan de 12e-eeuwse hoven voor het ontstaan van de hoofse cultuur. Deze cultuur verspreidde zich vanuit Frankrijk over de hoven van vrijwel geheel West-Europa en werd gekenmerkt door verfijnde levensvormen. Hoofsheid uitte zich niet alleen in de literatuur, voorgedragen aan het hof en beoefend in opdracht van de adel, maar ook in het respecteren van elkaars privé-sfeer, het vermijden van onderlinge fricties, verfijnde manieren (etiquette, aangename conversatie); een en ander ter onderscheiding van de omgangsvormen bij geestelijkheid en het lagere volk. De verering op afstand van de onbereikbare geliefde is een bekend facet van de hoofse letterkunde. Geestelijke ridderorden als de → Johannieterorde, de → Duitse Orde en de → Tempeliers combineerden ridderlijke met monastieke idealen.
Source:
Helm en 
Helmteken = Griffioen
Dekkleden
Schild schuin geplaatste opgehangen aan de steekhelm (lijkt te rusten) witte Giervalken met kromme snavels
3 vogels in de rangschikking 2+1
De steekhelm en het helmteken kijken zoals dat behoort, in dezelfde richting. (heraldishc links) gezien vanuit de positie van de begravene.
Het is echter gebruikelijker dat de blik naar (heraldisch) rechts is gewend.
Wrong
Het helmteken is opvallend groot. We moeten echter bedenken dat het wapen, evenals andere
kunstuitingen, verschillende stijlperioden heeft meegemaakt. Het wapen op de grafzerk toont de
gotische stijl, met misschien enige elementen die de renaissance aankondigen. Karakteristiek voor
deze periode is het schuin geplaatste schild, opgehangen aan de steekhelm. verder is het schild in
vergelijking met het er boven geplaatste helmteken vrij klein. Op het schild zien we drie vogels in de
rangschikking 2+1. De steekhelm en het helmteken kijken zoals dat behoort, in dezelfde richting. We 
versie:22 augustus 2006 130
noemen dit heraldisch links (gezien vanuit de positie van de begravene). Het is echter gebruikelijker
dat de blik naar (heraldisch) rechts is gewend. Alhoewel de traliehelm (zie titelpagina) ook in de
middeleeuwen voor kwam, is deze laatste toch vooral vanaf de 16e eeuw in gebruik geraakt in de
heraldiek.
Op de helm is een wrong geplaatst, die de verbinding vormt met het helmteken. De wrong was
aanvankelijk bedoeld klappen op de helm op te vangen. Het helmteken is door velen aangezien voor
een gierenkop. Wanneer we goed kijken zien we echter heel duidelijk twee omhoog gerichte oren. Die
komen bij vogels nooit voor. Ergo, we hebben hier niet met een vogelkop te doen maar met de kop
van een griffioen, een fabeldier. Bij kasteel de Haar, bij Utrecht, vinden we een mooi voorbeeld van
een griffioen (figuur 5), een gevleugelde leeuw met een adelaarskop en met leeuwenoren.
Gemeente Maasdriel (per 1 jan. 1999)
Aantal inwoners 1.708 (1 jan. 2021)
Eerste vermelding 815/816: Driela
Herkomst naam
Driel komt van 'Drie' (= driesprong) en 'Lo' (= loofbos), Later kwam daar 'Veld' voor als onderscheid met de andere Drielen.
Velddriel is een rustig agrarisch dorpje en de middelste van de drie 'Drielen' in inwoners aantal.
Het dorp ligt op een oude stroomrug, middenin de Bommelerwaard.
Velddriel was het oorspronkelijke centrum van Driel. In 1265 bevond zich hier het Hof van de Utrechtse Paulusabdij.
Ook tijdens de reformatie bleef Velddriel katholiek.
Armoede
Velddriel was geen welvarend dorp. Men leefde van wat het land bracht, de boterfabriek en de graanmalerij.
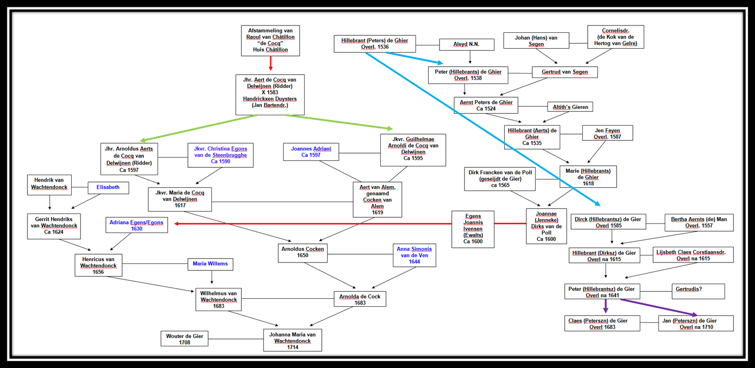
Arnt de Cock en Dirck Auwrijn, leenmannen van de hertog van Gelre
Hillebrant de Ghier en Dirck Auwrijn, leenmannen van de hertog van Gelre
2.21.115 Inventaris van het archief van het geslacht Mackay van Ophemert en aanverwante geslachten, 1370-1968 (1994)
Het omvangrijke archief van de van oorsprong Schotse adelijke familie Mackay bevat stukken van persoonlijke en van zakelijke aard van de familie en aangetrouwde familieleden, waarbij het zwaartepunt in de achttiende en negentiende eeuw ligt. Het bevat onder meer genealogische en historische aantekeningen, afwikkelingen van nalatenschappen, correspondentie, akten van aanstelling, en stukken opgemaakt uit hoofde van openbare functies die diverse leden van de familie hebben bekleed. Tot de opvallende stukken horen een verzameling politieke gedichten en couranten van Aeneas Mackay (1734-1793), journalen van zeereizen met diverse oorlogsschepen van officieren C.A en B.J.C. Mackay uit de periode 1784-1793, stukken inzake de hofhouding en nalatenschappen van koning Willem II en Anna Pawlowna van kamerheer en later Minister van Staat Aeneas Mackay (1806-1876), correspondentie van dezelfde met diverse staatslieden en een verzameling dagboeken van zijn hand. Daarnaast bevat het archief charters en andere stukken in verband met de heerlijke rechten over onder meer Ophemert en Zennewijnen, en onroerend goed in voornamelijk Gelderland en Groot-Brittannië. Ten slotte is er een collectie kaarten: plattegronden van landerijen, gedrukte kaarten van Groot-Brittannië en zeekaarten van het Middellandse Zeegebied. In juni 2010 is een supplement toegevoegd (dit is de vervallen toegang 2.21.116) met aanvullingen uit 1999, 2000 en 2001.
- 
- 
- 
Reg. nrs. 16, 19, 21, 32, 39, 40, 42, 43, 45, 46, 47, 48, 49, 50, 51, 68, 72. 16 1446 april 17. Engbert die Kock Aerntss. en Claes Spirinck Janss., schepenen te Zulichem, oorkonden, dat Jan die Kock Aerntsz. verkocht en in vrije eigendom overgedragen heeft aan Aernt die Cock van Delwijnen 4 morgen land onder Delwijnen in de Rampert, waarna Aernt die Kock voornoemd hem dit land weer overgegeven heeft tegen een erftijns van 3½ gouden overlandse rijnse gulden 's jaars. Afschrift (16de eeuw) in inv. nr. 1171, gewaarmerkt door de notaris Alberti. Door het origineel is gestoken geweest het origineel van de akte d.d. 1461 september 16 (reg. nr. 19). 19 1461 september 16 Boudewijn van Welderen en Arnt Geritssoen, schepenen in Zulichem, oorkonden, dat Arnt die Kock van Delwijnen en Arnt die Kock, zijn zoon, de erftijnsbrief d.d. 17 april 1446 (reg. nr. 16) hebben verkocht aan Gijsbert Morinck ten behoeve van de vicaris van het altaar van Onze Lieve Vrouwe in de kerk van Kirckwyck. (op sente Lambertsavont bisscops). Afschrift (16de eeuw) in inv. nr. 1171, gewaarmerkt door de notaris Alberti. Het origineel is gestoken geweest door het origineel van de akte d.d. 1446 april 17 (reg. nr. 16). 21 1462 november 4 Arnt de Cock van Delwijnen heeft ten overstaan van de leenmannen Gherit van der Borch en Gielis Egbertss. van de heer van Ammerzoyen in leen ontvangen het hoge huis te Delwijnen met singel en grachten, en met twee morgen land en het leenheerschap over Jan de Cock van Kerckwick voor een tiend, die voordien van Cock(e) Steyn was, over Engbert de Cock voor een tiend in die Boesehoren, over Arnt van den Poll Hillenss. voor twee morgen land op die Vlyert te Driel, over Herberen Arntss. voor 1½ morgen land te Delwijnen en over Arnt Arnt Ghijbenss. voor 2 morgen land in het Ammerzoyensche Broeck. (des woensdages na alre heiligen dach). Uittreksel (1520), gemaakt op last van Hillegont van Auwrijn, weduwe van Adriaen de Cock van Delwijnen, in inv. nr. 1171, fol. 3. 32 1484 maart 10. Arnt de Cock van Delwijnen heeft ten overstaan van de leenmannen Jan van Balveren en Gielis Egbertss. ontvangen het hoge huis te Delwijnen met singels, grachten, boomgaard en 2 morgen land, alsmede het leenheerschap over Jan die Cock van Kerckwick voor een tiend, die voordien van Cocke Steyn was, over Engbert de Cock van de tiend in die Boeschoren, over Art van den Pol Hillenss. van 2 morgen land op die Vlyert, over Herberen Artss. van 1½ morgen te Delwijnen, over Art Art Ghijben soen van 2 morgen in het Ammerzoyensche Broeck, alsmede 14 hond land onder Delwijnen op de Ringmeer en een hofstad aldaar, afkomstig van Henrick Hol Lawrenss. Uittreksel (1520), gemaakt op last van Hillegont van Auwrijn, weduwe van Adriaan de Cock van Delwijnen, inv. nr. 32, fol. 3. Reg. nr. 39 zie inv.nr. 1648. 40 1510 december 5 Arien de Cock Arntssoen heeft ten overstaan van de leenmannen Scalck Arntss. en Wolter Gieliss. ontvangen van Herman van Wachtendonck, heer van Ammerzoyen, het hoge huis te Delwijnen met de goederen, vermeld in reg. nr. 32. (op sente Nicolaes avont). Uittreksel (1520), gemaakt op last van Hillegont van Auwrijn, weduwe van Adriaen de Cock van Delwijnen, in inv. nr. 1171, fo1. 3 verso. 42 1513 november 9 Marcelis van Diest, stadhouder van de lenen van Ammerzoyen, beleent uit naam van Henrick, graaf van Nassau, heer van Vianden, van Ammerzoyen etc., Arnt de Cock Duls, momber van Jan de Cock Ariens de Cox zoon, met het hoge huis te Delwijnen met de goederen, vermeld in reg. nr. 32. (des woensdages na sente Wilbrordsdach). Uittreksel (1520), gemaakt op last van Hillegont van Auwrijn, weduwe van Adriaen de Cock van Delwijnen, in inv. nr. 1171, fol. 3 verso. 43 1513 november 9 Marcelis van Diest, stadhouder van de lenen van Ammerzoyen, beleent uit naam van Henrick, graaf van Nassau, heer van Vianden, Ammerzoyen etc., ten overstaan van Jan Ectoerss. en Goetscalck Arntss., Arnt de Cock Duls, momber van Jan de Cock Ariens de Cox zoon, met 7 morgen land onder Wel, genaamd De Clebeemt. (des woensdages na sente Wilbrordsdach). Uittreksel (1520), gemaakt op last van Hillegont van Auwrijn, weduwe van Adriaen de Cock van Delwijnen, in inv. nr. 1171, fol. 3 verso. 45 1517 juni 30. Frederick van Herler, zoon van heer Arien van Herler, ridder, beleent, ten overstaan van Jan Ectoerss. en Theeus Bartoutss., op bevel van Reyner van den Beern, drost van Ammerzoyen, bij gebrek aan leenmannen, Jan Janss., ten behoeve van Jan de Cock Arienss., met de helft van een tiend op de Ryngmeer. Uittreksel (1520), gemaakt op last van Hillegont van Auwrijn, weduwe van Adriaen de Cock van Delwijnen, in inv. nr. 1171, fol. 4 46 1518 maart 23 Jacop die Cock Janss. heeft in leen ontvangen van Arnt de Cock Duls momber van Jan de Cock (van Delwijnen Arienss.), een tiend van 82 morgen land onder Delwijnen, genaamd Die Cockesteynsche thiende. (des dynsdages na sente Ghertruden dach der heiligen maget). Uittreksel (1520), gemaakt op last van Hillegont van Auwrijn, weduwe van Adriaen de Cock van Delwijnen, in inv. nr. 1171, fol. 7 47 1519 februari 12. Jan Willemss van Gameren heeft, ten overstaan van Arnt de Cock en Dirck Auwrijn, leenmannen van de hertog van Gelre, in leen ontvangen van Arnt de Cock Duls, momber van Jan de Cock van Delwijnen Arienss., 1½ morgen land onder Delwijnen, gelegen naast land van de H. Geest te Bomel. Uittreksel (1520), gemaakt op last van Hillegont van Auwrijn, weduwe van Adriaen de Cock van Delwijnen, in inv. nr. 1171, fol. 7. 48 1520 mei 5. Egen Gijsbertss. heeft ten overstaan van Joost van Haeften van Reynoye en Dirck Auwrijn, leenmannen van de hertog van Gelre, in leen ontvangen van Arnt de Cock Duls, momber van Jan de Cock (van Delwijnen Arienss.) 2 morgen land onder Driel "op die beemden". Uittreksel (1520), gemaakt op last van Hillegont van Auwrijn, weduwe van Adriaen de Cock van Delwijnen, in inv. nr. 1171, fol. 7. 49 1522 juni 17 Jacop de Cock (Janss.) heeft, ten overstaan van Hillebrant de Ghier en Dirck Auwrijns als leenmannen van de hertog van Gelre, in leen ontvangen van Jan de Cock van Delwijnen (Arienss.), die mondig geworden is, de tiend, genoemd in reg. nr. 46. Uittreksel (gelijktijdig?), gemaakt op last van Hillegont van Auwrijn, weduwe van Adriaen de Cock van Delwijnen, in inv. nr. 1171, fol. 7. 50 1522 juni 17. Jan Willemss. van Gameren heeft het land, genoemd in reg. nr. 47 ten overstaan van Hillebrant de Ghier en Dirck Auwrijn, leenmannen van de hertog van Gelre, in leen ontvangen van Jan de Cock van Delwijnen Arienss., die mondig geworden is. Uittreksel (gelijktijdig?), gemaakt op last van Hillegont van Auwrijn, weduwe van Adriaen de Cock van Delwijnen, in inv. nr. 1171, fol. 7. 51 1522 juni 17. Egen Gijsbertss. heeft, ten overstaan van Hillebrant de Ghier en Dirck Auwrijn, leenmannen van de hertog van Gelria, in leen ontvangen van Jan de Cock (van Delwijnen Arienss.), die mondig geworden is, het land, genoemd in reg. nr. 48. Uittreksel (gelijktijdig?), gemaakt op last van Hillegont van Auwrijn, weduwe van Adriaen de Cock van Delwijnen, in inv. nr. 1171, fol. 7. Reg. nrs. 68 en 72 zie inv.nr. 1226. 
 
- 
 
- 
Source:
Het lijkt erop dat je een Latijnse tekst hebt gedeeld die betrekking heeft op het overlijden van een vrouw, Aleidis, in 1564, en de nagedachtenis van haar en haar man, Theodorus de Ghier. Hier is een mogelijke vertaling van de tekst:
Obijt A 1564 Aleidis uxor Theodorus de Ghier
Pro cums perpetua memoria dati sunt tres aurei Eguites (Equites/ruiters) gelren & miss trabit vt moris e. jTb
Overleden in 1564, Aleidis, vrouw van Theodorus de Ghier
Ter nagedachtenis aan haar werden drie gouden ridders (of munten) gegeven, en volgens de gewoonte werd er een kruis gemaakt. jTb.
Uitleg:
- 
"Obijt A 1564 Aleidis uxor Theodorus de Ghier" - 
Dit betekent: "Overleden in 1564, Aleidis, vrouw van Theodorus de Ghier". 
 
- 
- 
"Pro cums perpetua memoria" - 
Dit betekent: "Ter eeuwige nagedachtenis" of "Ter herinnering aan haar". (Voor de eeuwige herinnering aan de overledene) 
 
- 
- 
"Dati sunt tres aurei Egintes" - 
"Drie gouden Egintes werden gegeven" – waarschijnlijk wordt hier verwezen naar gouden munten (Egintes), wat een gebruikelijke praktijk was in de late Middeleeuwen en vroege moderne tijden om eer te betonen aan de overledene. 
- 
"Egintes" is waarschijnlijk een variant van een term die "gouden munten" of "gouden ridders" betekent. Dit kan een lokale benaming zijn voor een bepaald type munt of medaille. 
 
- 
- 
"Gelren & miss trabit vt moris e." - 
"Gelren" zou kunnen verwijzen naar de regio Gelre (in Nederland en Duitsland, historisch een graafschap), en "miss trabit vt moris e." betekent mogelijk "zoals het gebruikelijk was" (volgens de gewoonte). 
 
- 
- 
"jTb" - 
Dit kan een afkorting zijn van de naam van de persoon die de tekst schreef of een symbolische aanduiding, bijvoorbeeld de initialen van de schrijver of de persoon die de herdenking mogelijk heeft gemaakt. 
 
- 
Wat betekent dit in context?
Het lijkt erop dat dit een inscriptie of een soort herdenkingsdocument is, waarin het overlijden van Aleidis wordt gemeld, samen met de actie die genomen werd ter nagedachtenis aan haar. Drie gouden munten werden gegeven, een gebruik dat soms werd uitgevoerd bij het overlijden van belangrijke figuren, zoals leden van de adel of rijke families. Het geven van zulke munten had vaak een religieuze en symbolische betekenis, in overeenstemming met de christelijke traditie van barmhartigheid en herinnering aan de overledene.
aureus (meervoud: aurei)
De aureus (meervoud: aurei) is een gouden munt van het Romeinse Rijk, die het eerst geslagen werd onder Sulla rond 85 v.Chr. Julius Caesar begon de aureus frequent aan te munten. Onder zijn regering werd het gewicht vastgesteld op 1/40 van een Romeins pond, ofwel ruim 8 gram, maar in later eeuwen werd het gewicht wat naar beneden gebracht. Het goudgehalte bleef echter gelijk, zo'n 99 %. De waarde was aanvankelijk 25 denarii, 100 sestertii of 400 asses, maar met de inflatie van de denarius in de derde eeuw liep de waarde sterk op tot meer dan 800 denarii in het jaar 301.
Constantijn de Grote verving de aureus door een iets lichtere gouden munt, de solidus, die echter platter is en daardoor ongeveer even groot.
Onder muntenverzamelaars is de aureus een hoog gewaardeerde munt, die ook in matige staat voor minder dan 1000 euro niet te vinden is. Een van de redenen is de vaak realistische kwaliteit van de keizersportretten.
Gelren mist je als je sterft
Obijt A 1564 Aleidis uxor Theodorus de Ghier Voor de eeuwige dood van mij werden mij drie gouden ridders gegeven, en ik zal ze dragen terwijl ik sterf
Het lijkt erop dat je een historische tekst probeert te ontcijferen die betrekking heeft op een overlijden in 1564, met een specifieke verwijzing naar een vrouw genaamd Aleidis, die de echtgenote was van Theodorus de Ghier. De tekst vermeldt ook iets over drie gouden ridders die haar zouden zijn gegeven "voor de eeuwige dood", wat mogelijk een symbolische betekenis heeft.
Laten we de zin stap voor stap proberen te ontleden:
- 
"Obijt A 1564 Aleidis uxor Theodorus de Ghier" - 
Obijt A 1564 betekent waarschijnlijk "stierf in 1564". 
- 
Aleidis uxor Theodorus de Ghier betekent "Aleidis, de vrouw van Theodorus de Ghier". 
 
- 
- 
"Voor de eeuwige dood van mij werden mij drie gouden ridders gegeven, en ik zal ze dragen terwijl ik sterf" - 
Dit deel lijkt een symbolische verklaring te zijn die te maken heeft met de dood van Aleidis. Het zou kunnen betekenen dat haar familie of echtgenoot drie gouden ridders (mogelijk een soort symbolische of waardevolle voorwerpen) aan haar heeft gegeven ter herinnering, voor "de eeuwige dood" of als onderdeel van haar laatste rituelen. 
 
- 
- 
"Pro cums perpetua memoria dati sunt tres aurer Equites gelren mis trabit ut moris e" - 
Dit lijkt een latijnse zin te zijn die weergeeft dat "drie gouden ridders" werden gegeven voor perpetua memoria, oftewel "voor eeuwige herinnering". 
- 
"Equites gelren" kan verwijzen naar een soort ridder of adellijke persoon, maar de betekenis is in dit geval niet helemaal duidelijk. Het zou kunnen duiden op een plaats (Gelren, wat mogelijk Gelre is, een historische regio in Nederland) of een soort rang of titel. 
 
- 
Samenvattend:
De tekst gaat over de dood van Aleidis, de vrouw van Theodorus de Ghier, in 1564. Er wordt vermeld dat aan haar, als deel van haar rituelen, drie gouden ridders werden gegeven voor de herinnering aan haar, waarschijnlijk als symbolisch gebaar van eer en herinnering. De uitdrukking "voor de eeuwige dood" kan verwijzen naar het idee van de eeuwige herinnering na haar overlijden.
Deze context kan verband houden met de gebruikelijke rituelen en symbolen die in de middeleeuwen en vroege moderne tijd werden toegepast bij de dood van adellijke personen.
ChatGPT zei:
Ah, nu is het duidelijker! De zin lijkt inderdaad een verwijzing naar een eerbetoon of ritueel in verband met de dood van een belangrijke persoon, waarschijnlijk in een middeleeuwse of vroegmoderne context, en de schenking van drie gouden ridders is een symbolisch gebaar.
Een mogelijke vertaling van wat je probeert te zeggen zou kunnen zijn:
"Ter eeuwige nagedachtenis aan de drie gouden ridders werd het goud van de ridders geschonken, als eerbetoon aan de gebruiken van de adel."
Dit zou kunnen betekenen dat de drie gouden ridders, waarschijnlijk symbolische of waardevolle voorwerpen, werden gegeven als onderdeel van een eerbetoon of ritueel ter nagedachtenis aan de overleden persoon (in dit geval Aleidis of iemand anders in haar familie). Het goud van de ridders werd mogelijk gebruikt om de adellijke gebruiken en tradities te eren, bijvoorbeeld door het in te zetten voor religieuze diensten, rituelen of als deel van een herdenkingsproces.
Wat de context betreft:
- 
Gouden ridders kunnen symbolische voorwerpen zijn die verwijzen naar adellijke status, ridderlijkheid, of gewoon kostbare objecten die werden gebruikt in rituelen rond overlijden. 
- 
De "gebruik van de adel" heeft te maken met de specifieke tradities en rituelen die vaak door de adel of nobelen werden uitgevoerd bij belangrijke gebeurtenissen zoals een overlijden, erfopvolging, of herdenkingen. 
Het lijkt erop dat er een bepaald ritueel werd uitgevoerd waarbij deze gouden objecten werden gegeven of geschonken ter herdenking van een belangrijk persoon, waarbij de adel hun gebruikelijke eerbetoon of respect betoonde via deze ceremonie.
Dit zou een interessante inkijk kunnen zijn in de manier waarop de adel rituelen uitvoerde en materialen zoals goud gebruikte om hun respect en status in de samenleving te behouden en te versterken.
Obijt Petrus de Ghier anno j505
Obijt anno j 536 procum
pepetua memo dati sunt femel tres floze phi et Mistrabi
Hildebrand Peter Hildebrand de Gier
Ook bekend als:"de Ghier", "de Gier"
Datum van Geboorte 1460
Plaats van geboorte: Zaltbommel, Gelderland, The Netherlands
Overlijden: 08 oktober 1536 (75-76)
Zaltbommel, Zaltbommel, Gelderland, The Netherlands
Begraafplaats: Zaltbommel, Gelderland, The Netherlands
Naaste familie:
Zoon van Peter Hildebrand Peter de Gier en Heilwich
Man van Aleid van Heusden
Vader van Aernt Hillebrant Peters de Gier; Dirk Hildebrand Peter de Gier en Peter Hildebrant de Gier
Broer van Hanrick Peters de Gier; Egon de Gier en Jan de Gier
Beroep schepen van Zaltbommel, leenman van de hertog van Gelre, (1501) Hertogelijk Gelders rent meester. Burgemeester. Collator der vicarie op het H. Geest altaar te Driel.
5975 = 2025 (1025 Na Jezus)
| Vader | Geboorte en overlijden | Moeder | Geboorte en overlijden | 
|---|---|---|---|
| Peter | 1.329 – 1.400 (5350 Anno Mundi) | N.N. (Naam onbekend) | ca 1.350 | 
| Peter Petersz | 1.390 – 1.420 | N.N. | ca 1.400 | 
| Hillen Petersz | 1.400 – 1.461 | N.N. (Peters) van den Poll | ca 1.420 | 
| Peter Hillebrantsz | 1.448 – 1.505 | Heilwich | ca 1.460 – 1.483 | 
| Hillebrant Petersz | 1.480 – 1.536 | Alit (Aleit, Aleyd) | ca 1.488 – 1.524 | 
| Dirk Hillebrantsz | 1.515 – 1.585 | Bertha (de) Man en (Aleidis Auwrijn) | ca 1.520 – 1.557 | 
| Hillebrant Dirksz | 1.545 – 1.618 | Lijsbeth (Claes) Corstiaans | ca 1.550 – 1.615 | 
| Peter (Pieter) Hillebrantsz | 1.590 – 1.642 | Anneke (Aertsen) | ca 1.606 – 1.646 | 
| Claes Petersz | 1.637 – 1.683 | Hilleke Willemse (Stoffels de Rou) | ca 1.637 – 1.683 | 
| Petri (Petrus) | 1.673 – 1.743 | Margriet Wouterse van Delwijnen | 1.679 – 1.741 | 
| Wouter (Walteri) | 1.708 – 1.781 | Anna Maria van Wachtendonck | 1.714 – 1.788 * | 
| Peter (Petri) Wouterse | 1.754 – 1.821 | Dorothea van Nes | 1.757 - 1.802 | 
| Nicolaas | 1.782 – 1.828 | Agnes Baars | 1.792 – 1.835 | 
| Peter (genaamd: Wouterse) | 1.822 – 1.865 | Maria van Nes | 1.836 – 1.906 | 
| Hillebrand | 1.864 – 1.952 | Maaike van IJzendoorn | 1.866 – 1.915 | 
| Petrus | 1.895 – 1.985 | Maria Elisabeth van Loey | 1.891 – 1.945 (WO II) | 
| (Sjef) Joseph Hildebrand | 1.926 – 2002 (1002/5952 Anno Mundi) | (Tiny) Hubertina Brands | 1.927 – 2010 (1010/5960) | 
| Marita de Gier (1968 Gregoriaanse Kalender) | 5918 Anno Mundi | 
Schepenbank – Betekenis en korte geschiedenis
Schepenbank van Zutphen (CC BY-SA 4.0 - RCE - wiki )
De schepenbank was een politieke instelling uit de tijd van de Middeleeuwen en het ancien regime (tot 1789), waar zeven tot twaalf schepenen werkten. De term had, veel mensen weten dat niet, feitelijk meerdere betekenissen dan alleen ‘rechtbank’. Een schepenbank drukte een geografisch geheel uit (ook wel ‘scependom’ genoemd) en was een soort politieke instelling die eerst als rechtbank en later in bredere zin als een soort ‘gemeentelijke’ taken uitvoerde voor de landsheer.
Betekenis, functies en geschiedenis van de schepenbank
De schepenbank was aanvankelijk een regionale rechtbank, maar ontwikkelde zich later in de Middeleeuwen tot een politiek orgaan dat vergelijkbaar is met wat tegenwoordig een ‘gemeente’ is. Schepenbanken waren de voorlopers van de tegenwoordige schepencolleges in België en de colleges van burgemeester en wethouders (B&W) in Nederland.
Karel de Grote De schout, verantwoordelijk voor de openbare orde, was voorzitter van de schepenbank, vertegenwoordigde de heer, deed opsporing naar misdadigers, formuleerde in de schepenbank de aanklacht en was verantwoordelijk voor de uitvoering van opgelegde straffen. De functie van schout verdiende goed, dus het was een gewilde en lucratieve betrekking waarvoor men soms flink wat geld neerlegde om die functie te bemachtigen. Ook had een schepenbank onder meer een griffier en een bode in dienst. Tot de hoofdtaken en belangrijkste functies van een schepenbank – de leden, tussen de zeven en twaalf personen, werden schepenen genoemd – behoorde het volgende:
- Juridische functie. Schepenbanken waren ingesteld door Karel de Grote rond 800. In het Karolingische Rijk bestond deze politieke instelling uit een college van rechters – scabini genaamd: schepenen – die zich permanent over de rechtspraak bogen voor de landsheer (de schepenbank hing samen met het systeem van het leenstelsel). De rechters waren afkomstig uit de aristocratie en spraken recht in een root gebied, meestal een graafschap. Vóór het bestaan van de schepenbanken waren alle vrije Frankische mannen verplicht om openbare rechtszittingen bij te wonen. Onder Karel de Grote trad er specialisatie op.
- Bestuurlijke taken. In de Late Middeleeuwen kregen schepenbanken ook bestuurlijke taken en begonnen ze te lijken op wat we tegenwoordig een ‘gemeente’ zouden noemen. Zo bespraken de schepenen op de zogeheten ‘geërfdendagen’ (gouwdagen) het beleid van de gemeente, bogen ze zich voor hun landsheer over de financiën en te innen belastingen en waren ze betrokken bij de aanstelling van onder meer onderwijzers en vroedvrouwen.
Duidelijk mag dus zijn dat de betekenis ‘rechtbank’ voor schepenbank veel te beperkt is. De eerste eeuwen, tussen globaal 800 en 1200, hadden schepenbanken primair deze juridische functie, maar later kwamen daar allerlei bestuurlijke taken bij en evolueerde de schepenbank tot een soort gemeente.
Eind schepenbanken
Onder invloed van de Franse Revolutie (1789) en het aflopen van het ancien regime verdwenen de schepenbanken. In de Nederlanden gebeurde dit tijdens de Franse Tijd (1795-1814), toen Napoleon Bonaparte en consorten Nederland bezetten.
De taken van schepenen kwamen vanaf het einde van de achttiende eeuw terecht bij gemeenten en rechtbanken.
Boeiend is ook: Stadsrechten: betekenis en geschiedenis
Of lees meer over de Middeleeuwwen
Overzicht van boeken over de Middeleeuwen
Source:
Schepenbank
Een schepenbank was tijdens de middeleeuwen en het ancien régime een bestuurlijke instelling met bijzondere bevoegdheden toegekend door de koning of feodale heer van het betreffende grondgebied. Het begrip is samengesteld uit het woord schepen, de naam voor een persoon met een bestuurlijke functie, en bank, letterlijk zitplaats of zittingsplaats. De precieze taken en bevoegdheden van een schepenbank verschilden per leenheer, per grondgebied en door de tijd, maar het concept was vanaf ongeveer 1100 alom verbreid in de Lage Landen, met als voornaamste taken lagere rechtspraak, handhaving van de orde, bestuur en het bezegelen en bewaren van privaatrechtelijke documenten.
Het bestuursorgaan is voorloper van de huidige college van burgemeester en schepenen in België en het college van burgemeester en wethouders in Nederland maar de taken en bevoegdheden van de huidige colleges verschillen sterk met die van de schepenbank.
Rechtspraak
Het historische gebied van de Lage Landen valt ongeveer samen met het huidige grondgebied van Nederland, België, Luxemburg en een groot deel van Noord-Frankrijk, in de middeleeuwen was dit bestuursrechtelijk een lappendeken van grote en kleine vorstendommen en heerlijkheden. Schepenen werden in de 9e eeuw aangesteld door de Frankenkoning Karel de Grote en kregen een rechterlijke taak wat personen en goederen aanging die binnen hun grondgebied vielen, een veelal landelijke omgeving met een bevolking die leefde van landbouw en veeteelt.
In de elfde eeuw kwam in de noordelijke streken een urbanisatiegolf op gang die het natuurlijke en bestuurlijke landschap veranderde. Er vond een herinrichting plaats die was opgebouwd rond de behoeften van een stedelijke markteconomie. De streken Artesië en Vlaanderen namen het voortouw, in de vijftiende eeuw was dat Brabant en in de loop van de zestiende eeuw waren het Holland en Zeeland. Vooral in de steden kregen de schepenbanken meer taken en bevoegdheden dan alleen rechtspraak. Als recht gold oorspronkelijk het regionaal gewoonterecht, dat werd langzaam aangevuld met nieuw ontwikkeld handelsrecht, gebaseerd op het oude Romeinse recht.[3]
Naargelang de graad van de jurisdictie (hogere, middele of lagere jurisdictie) was de schepenbank bevoegd om bepaalde misdrijven tot een zekere kapitaalwaarde te berechten en uitspraak te doen in burgerlijke geschillen. De schepenbank kon worden voorgezeten door een meier die dan optrad als openbaar aanklager. Criminele zaken konden in de hogere jurisdictie tot haar bevoegdheid behoren, maar met uitzondering van overtredingen waarvoor lijfstraffen golden. Deze rechtspraak werd meestal waargenomen door hogere landsheerlijke functionarissen, zoals grootbaljuws, hoofdschouten, drossaards, of amman.
De rechtspraak werd steeds formeler en de schepenen kregen bijstand van een schout, die verantwoordelijk was voor het handhaven van de orde en het uitvoeren van vonnissen. In de late middeleeuwen kregen schepenbanken hun eigen gebouwen, zoals het schepenhuis, en kregen ze een eigen zegel, waarmee officiële documenten werden bekrachtigd.
Omstreeks 1500 groeide Mechelen uit tot centrale residentiestad dat het gezag voerde over een grote groep van grondgebieden, van Holland tot Luxemburg. Daar zetelde vanaf 1473 het hooggerechtshof, de Grote Raad genoemd. Onder keizer Karel V werd het bestuurlijk centrum verplaatst naar Brussel, desalniettemin behielden de diverse gewesten en de afzonderlijke steden met hun schepenbanken veel van hun traditionele privileges en prerogatieven.
Taakomschrijving
In het algemeen ging het bij de rechtspraak als volgt:- De leden van de schepenbank noemt men de schepenen, wier verkiezing eveneens ter goedkeuring aan de heer moest voorgelegd worden. Samen met de voorzitter formuleerden de schepenen een vonnis. Er werd aanvankelijk geoordeeld naar het plaatselijk gewoonterecht. Een beslissing van de schepenbank kon slechts worden aangevochten door ten hoofde te gaan bij een hoofdbank die dezelfde costume volgde. Dit is te vergelijken met de hedendaagse beroepsprocedure, evenwel met dit verschil dat een schepenbank soeverein bleef. Een wijzigbaar vonnis werd gewoon als advies teruggestuurd vanuit de hoofdbank, waarna de schepenbank eventueel haar vonnis wijzigde. Een schepenbank telde afhankelijk van de vorm van jurisdictie vier of zeven schepenen (hoewel ook andere aantallen mogelijk waren). De schepenen kwamen veelal uit de leidinggevende geslachten. Een schepenambt bleef soms eeuwenlang in een familieverband verankerd.
- De griffier (ook secretaris of gerechtsschrijver) was samen met de voorzitter wellicht het best vertrouwd met de afhandeling van een juridische zaak en de kennis van het gewoonterecht. Hij noteerde de protocollen en hield registers bij van de registreerde akten. Bij de griffier kon men terecht voor afschriften van een akte (een zogenaamde grosse). In kleine heerlijkheden verzorgde hij ook de inning van de grondbelasting (cijns) ten behoeve van de dorpsheer.
- Bij de schepenbank behoorde ook dikwijls een bode, preter of vorster, die eveneens door de bezitter van de jurisdictie werd benoemd. Hij fungeerde als bode voor de meier, maar werd ook belast met politionele taken te vergelijken met het ambt van veldwachter. Hij verzorgde ook de publicatie van vonnissen (veelal door proclamatie en aanplakken van het vonnis op de kerkdeur), het omroepen van berichten, toezicht op jacht, visserij, landlopers, herbergen, etc.
Bestuurlijke en openbare taken
[bewerken | brontekst bewerken]De schepenbank kreeg ook tal van bestuurlijke en openbare taken. De vrijwillige rechtspraak, waartoe overdracht van onroerend goed (goedenissen) en erfverdelingen (lotingen) behoorden, ging plaatsvinden voor de schepenbank, die hierop een registratierecht (pontpenning) mocht heffen. Ook het bezegelen en bewaren van privaatrechtelijke overeenkomsten en testamenten werd door de schepenbank gedaan.
Op regelmatige geërfdendagen (ook gouwdagen genoemd) bespraken ze het gemeentebeleid. Dit omvatte ook de organisatie van de inning van zekere belastingen die verschuldigd waren aan de heer, de aanstelling van onderwijzers en vroedvrouwen, het zorg dragen voor de begaanbaarheid van wegen en waterlopen (belijden genoemd), beheren van gemeentegronden en het verzekeren van de veiligheid van stad en dorp.
Omstreeks 1500 groeide Mechelen uit tot centrale residentiestad dat het gezag voerde over een grote groep van grondgebieden, van Holland tot Luxemburg. Daar zetelde vanaf 1473 het hooggerechtshof, de Grote Raad genoemd. Onder keizer Karel V werd het bestuurlijk centrum veplaatst naar Brussel, desalniettemin behielden de diverse gewesten en de afzonderlijke steden met hun schepenbanken veel van hun traditionele privileges en prerogatieven.
Bundeling van macht
[bewerken | brontekst bewerken]De schepenen kregen in de loop der tijd veel macht aangezien zij zowel de regels voor hun grondgebied mochten opstellen als handhaven. Het waren vertegenwoordigers van een vorst of heer, maar in de praktijk werd het schepenambt gemonopoliseerd door een netwerk van welgestelde families zoals in Leuven de Zeven geslachten en in Brussel de Zeven Geslachten, die er een levenslange en erfelijke benoeming van maakten.[4] De strijd om de toegang tot dit sleutelambt te verruimen, al dan niet in samenwerking met de vorst, leidde tot het invoeren van annaliteitsregelingen of jaarlijkse vernieuwing: in 1194 in Atrecht, dan in Doornik (1195), Ieper (1209), Gent (1212), Rijsel (1224), Dowaai (1228) en Brugge (1241).[5]
In Gent was de adel minder sterk vertegenwoordigd maar ook hier speelden enkele families een grote rol.[4][6] Het Charter van Senlis (1301) bepaalde dat er in Gent twee schepenbanken waren en legde regels vast voor benoeming van de leden. De schepenbank van de Keure was de belangrijkste, deze was bevoegd tot het bestuur, het voeren van het financiële beleid en recht doen in strafzaken. De Gedele was iets minder belangrijk en was verantwoordelijk voor voogdijen en erfeniskwesties. Men kon de functie van schepen slechts gedurende één jaar uitoefenen, dan kon men wisselen in de andere schepenbank en daarna was er een verplichte pauze van minstens een jaar.[4] Een deel van de functionarissen en de voorzitters mocht uit de gegoede stand van de poorterij komen, een groter deel ging aan de stand van ambachtslieden, waaruit ook de twee overdekens kwamen die veel invloed hadden. Mensen uit de poorterij vervulden vaak meerdere functies en bleven langer op hogere posten. Slechts een deel van de functionarissen was geschoold jurist.
Einde
[bewerken | brontekst bewerken]Onder invloed van de Franse Revolutie in 1789 en het aflopen van het ancien regime verdwenen de schepenbanken. In de Nederlanden gebeurde dit tijdens de Franse Tijd (1795-1814), toen Napoleon Bonaparte de Nederlanden bezetten.
Zie ook
[bewerken | brontekst bewerken]Voetnoten
[bewerken | brontekst bewerken]- ↑ Anne-Laure Van Bruaene, Bruno Blondé en Marc Boone (red.) (2016). Gouden eeuwen - Stad en samenleving in de Lage Landen (1100-1600). Academia Press, Gent, "Inleiding - Verstedelijking en stadsbiografie". ISBN 78 90 382 2589 0.
- ↑ Schepenakten Turnhout 1342 tot 1460. Taxandria VZW. Geraadpleegd op 10 november 2023.
- ↑ Omhoog naar:a b (en) Germanic law - Feudalism, Monarchies, Customary Law | Britannica. www.britannica.com. Geraadpleegd op 10 november 2023.
- ↑ Omhoog naar:a b c W.P. Blockmans (1987). Handelingen der Maatschappij voor Geschiedenis en Oudheidkunde te Gent. DOI:10.21825/hmgog.v1i0.592, "Het wisselingsproces van de Gentse schepenen tijdens de 15de eeuw".
- ↑ Marc Boone en Jelle Haemers, "Bien commun: bestuur, disciplinering en politieke cultuur" in: Gouden eeuwen. Stad en samenleving in de Lage Landen, 1100-1600, eds. Anne-Laure Van Bruaene, Bruno Blondé en Marc Boone, 2016, p. 138-140
- ↑ Blockmans noemt van de ca 40 poorterfamilies de familienamen Borluut, Utenhove, Sersanders of Sersymoens en Vaernewijc.
Source:
- https://web.archive.org/web/20111209134904/http://www.euraldic.com/blas_aa.html
- http://johnooms.nl/bijzondere-personen/rietstap/
- http://johnooms.nl/geschiedenis-genealogie/armorial-general/
- https://ia802804.us.archive.org/24/items/DeWapensVanDenTegenwoordigenEnDenVroegerenNederlandschenAdel/Rietstap1890DeWapensVanDenNederlandschenAdel.pdf
 
                     
                     
                     
                     
                     
                     
                     
                     
                    
Create Your Own Website With JouwWeb